yl6809永利检测中心
首页
永利概况
师资队伍
学术研究
本科生教育
研究生教育
永利集团
党建思政
招生就业
校友之家
永利集团
新闻动态
通知公告
内容分类
首页
永利概况
师资队伍
学术研究
本科生教育
研究生教育
永利集团
党建思政
招生就业
校友之家
永利集团
新闻动态
通知公告
相关链接
阅读新闻
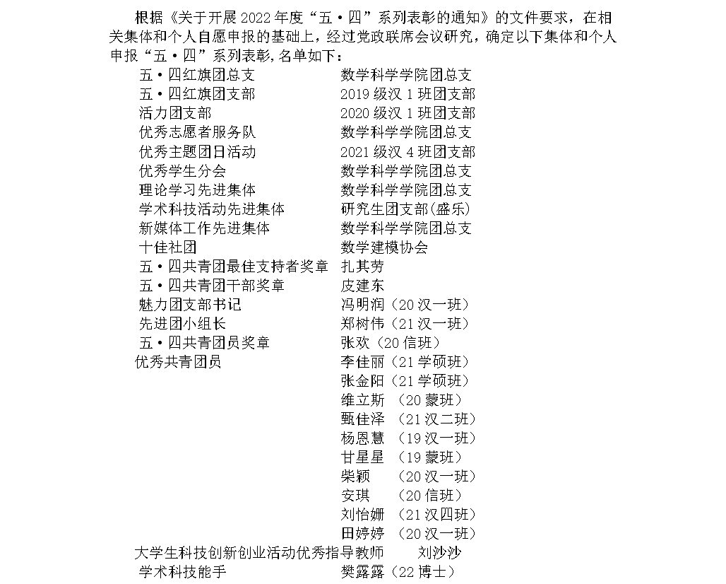
yl6809永利检测中心2022年度“五·四”系列表彰推荐名单公示
[日期:2023-04-06]